Samen Veilig Digitaal Uitwisselen: De Rollen binnen het DIG
Als je met elkaar veilig en digitaal gegevens wilt uitwisselen, moet je afspraken maken over hoe je dit wilt organiseren, bewaken en beheren. Dit wordt georganiseerd binnen het Duurzaam Informatiestelsel Geboortezorg (DIG).
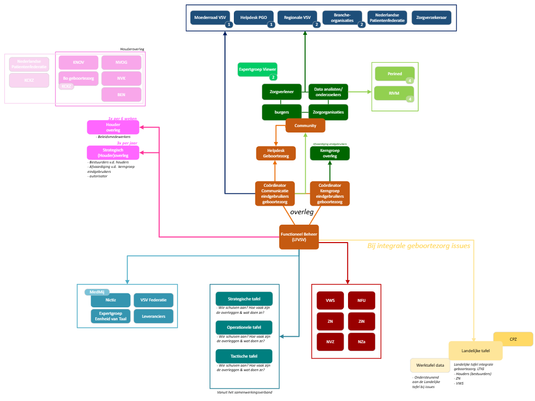
De voor de digitale gegevensuitwisseling relevante landelijke en regionale partijen zijn via negen rollen betrokken en bij elke rol horen taken en verantwoordelijkheden. Deze rollen zijn beschreven in de NEN-norm 7522.
De NEN-norm 7522, (publicatie 2021), beschrijft hoe gegevens veilig en betrouwbaar moeten worden uitgewisseld in de zorg. De norm helpt zorgverleners en organisaties om op een uniforme manier informatie te delen, zodat de kwaliteit en continuïteit van zorg beter worden gewaarborgd.
Overzicht van alle belanghebbenden die betrokken zijn bij het Duurzaam Informatiestelsel Geboortezorg (DIG):
Landelijk:
Eindgebruikers en Kerngroep eindgebruikers (Cliënten, zorgverleners, zorgorganisaties en analisten/onderzoekers);
Branche partijen (KNOV, NVOG, Bo geboortezorg, NVK, BEN);
Direct betrokkenen (Nictiz, Perined, CPZ, Federatie van VSV’s, Patiëntenfederatie Nederland.);
Stakeholders (o.a. Ministerie van VWS, Informatieberaad zorg, leveranciers).
Regionaal:
Regionale partnerschappen (Bestaande uit verschillend aantal VSV’s.)
De rollen zoals beschreven in de NEN-norm 7522:
1. Eindgebruikers. Personen die bron zijn van data en/of data gebruiken. Opdracht en samenstelling is afhankelijk van het thema en gevraagde kennis en expertise
2. Houder. De eigenaar van het Afsprakenstelsel Interoperabiliteit Geboortezorg en van de Informatiestandaard en is verantwoordelijk voor beheer en doorontwikkeling daarvan. In het geval van de geboortezorg zijn er meerdere partijen die de taak van houder op zich nemen. De deelnemers aan de rol houder (ofwel houders genoemd) streven hetzelfde doel na en handelen vanuit het integraal perspectief. Dit is het perspectief van de vrouw, het kind en of het nieuwe gezin, uitgaande van optimale afstemming van de begeleiding door de zorgverleners uit haar gehele netwerk.
3. Financier. Verantwoordelijk voor het financieren van het ontwikkelen en beheren van het Afsprakenstelsel Interoperabiliteit Geboortezorg en de daarbij behorende Informatiestandaard. De financier kan uit meerdere partijen bestaan.
4. Autorisator. Verantwoordelijk voor de borging vanuit de licentiehouders in het geboortezorgveld. Zij komt op voor het gehele netwerk van de geboortezorg en onafhankelijk van de partijen onderling.
5. Functioneel Beheerder. Voert de regie en is daarbij verantwoordelijk voor het proces van ontwikkelen en beheren, binnen de kaders van de gemaakte afspraken en afgesproken governance.
6. Technisch Beheerder. Verantwoordelijk voor het technisch beheren van standaarden of stelsel van standaarden. De technisch beheerder zorgt voor de beheer en inrichting van een technische omgeving.
7. Experts. Hebben relevante kennis die zij actief inzetten binnen de Innovatie- en beheercyclus, zij zijn deskundig op een bepaald vlak. Zij kunnen afkomstig zijn uit de eindgebruikersgroepen maar ook via andere ingangen betrokken worden. Afhankelijk van het onderwerp en de ontwikkelfase zal het type expert wijzigen.
8. Leverancier. Alle partijen die ICT-diensten of -producten leveren, zoals componenten (vaak applicaties), ICT-dienstverleners, instellingen die componenten kwalificeren, adviseurs en inkopers van componenten bij zorgorganisaties. Zij ontwikkelen aan de hand van programma van eisen. Dit ontwikkelen gebeurt samen met de eindgebruiker.
9. Distributeur. Verantwoordelijk voor het versiebeheer, documenteren, vindbaar en beschikbaar maken en distribueren van het Afsprakenstelsel Interoperabiliteit Geboortezorg en alle onderdelen van de informatiestandaard en alle wijzigingen daarop.
De Expertgroep Eenheid van Taal
De Expertgroep Eenheid van Taal in de Geboortezorg is een groep experts die samenwerkt en adviezen geeft om te zorgen dat iedereen in de geboortezorg zoals verloskundigen, gynaecologen en kraamverzorgenden dezelfde taal spreekt als het gaat om gezondheidsinformatie over zwangerschap, bevalling en kraamtijd.
De expertgroep maakt afspraken over woorden, definities en codes. Deze codes zorgen ervoor dat de ontvanger precies begrijpt wat de verzender bedoelt, ongeacht welk softwarepakket wordt gebruikt. Daarvoor is het belangrijk dat gegevens op een uniforme manier worden ingevoerd, zodat informatie overal op dezelfde manier wordt vastgelegd en uitgewisseld. Dat voorkomt misverstanden en maakt de zorg veiliger en duidelijker.
De expertgroep werkt samen met data-analisten, zorgverleners, onderzoekers en ICT-specialisten. Zij krijgen bijvoorbeeld vragen en opmerkingen over het gebruik van data in de praktijk en geven hier advies over. Hun doel is één heldere taal in de geboortezorg, zodat gegevens beter gedeeld kunnen worden en elke vrouw en baby de best mogelijke zorg krijgt.


